|
1.日和佐町の伝説とその特色 日和佐町に伝わる伝説の数々は、日和佐町の歴史と地形や風土を反映したものであることはいうまでもない。これらの伝説は歴史や地形・風土を基盤にして生まれ、語り伝えられた文化遺産である。 日和佐町といえば、大浜海岸の海亀の上陸と産卵、厄除(よ)け寺の薬王寺などが有名である。 大浜海岸のような海岸に面した海に開かれた町という印象が強いが、実際は山地が町の約9割を占め、しかも海岸の大部分は山が海に迫り、急傾斜の海崖(かいがい)を作っている。町のほぼ中央に大影山と玉厨子山が東西に並立し、その北部に赤松川、南部を日和佐川、東部を北河内谷川が山地を分断して流れている。それらの川の流域に小規模の平野があって、そこが生活舞台となっている。そのような地形は、伝説にもよく反映されていて、山や谷川に関する伝説が多くをしめ、海に関するものは意外に少ない。 日和佐町は歴史の古い町である。県下の歴史の古い町がそうであるように、弘法大師の業績を伝える弘法伝説や、平家の落武者などを伝える平家伝説もある。町史によれば、古くは縄文末期か弥生初期のものといわれる石斧(せきふ)が二か所から出土している。そのような古い時代から生活が営まれていた土地である。奈良時代には、和射(わさ……日和佐あたりの昔の郷名といわれる)名入りの木簡が平城宮跡より出土している。鎌倉時代になると、承久の乱の折、土佐に流された土御門上皇が阿波にうつされて、日和佐の薬王寺に滞留されたと伝承されている。土御門上皇についての伝承は、板野郡に多いが他の町村にはあまりない日和佐町の特色ある伝説といえる。 前述のように山地が多いので、山地で活躍したと思われる天狗(ぐ)や狸(たぬき)の話が多い。他町村では、土佐の長曽我部に攻められ、焼かれたなど長曽我部を悪者扱いする伝説がほとんどであるが、ここでは、長曽我部の奥方に同情したり、信仰する伝説があることは他にみられないものである。
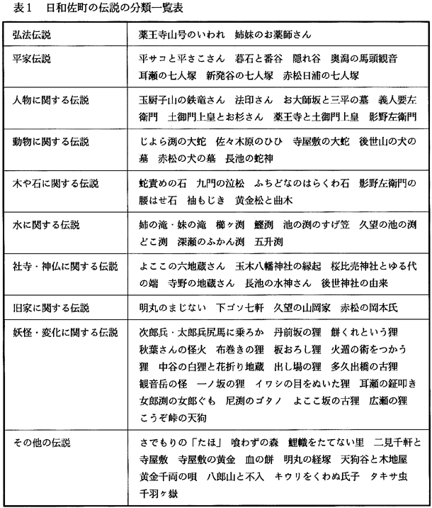
2.伝説の分類 多くの伝説は、「日和佐町史」や、老人クラブが聞き語りを集めた「日和佐の昔ばなし」という本によく収集されている。それらの本や、古老が語ってくれたのを集めてみたら、その数は78という多数になった。やはり歴史の古い町は伝説が豊かに語り伝えられている。 それを分類し、一覧表にしたのが次の表である。

3.伝説の紹介 以下に、幾つかの伝説を選んで紹介してみたい。 1)薬王寺と土御門上皇 承久の変(1221)により土御門上皇は土佐へ配流になったが、貞応2年(1223)阿波に移られ、寛喜3年(1231)崩御されたといわれる。薬王寺由来記に「嘉禄2年(1226)阿波へ遷り当寺を皇居として寛喜3年崩御された……御遺骨を山城国山科に遷させ給うにより土御門院の御陵は当山にない」とある。 土御門上皇が土佐より阿波に移られた道は、吉野川筋説と海部海岸説がある。海部路をとって、薬王寺にしばし旅の疲れを癒(いや)すため滞留されたことも考えられるが、由来記に書かれていることは根拠ある説とは思われない。上皇の数奇な御運をいたみ、敬慕する庶民の願望が生み出した伝説であろう。(「日和佐町郷土誌」) 2)土御門上皇とお杉さん 薬王寺の南方100m
位、込潟の路傍に「お杉さん」と呼ばれている小祠(し)がある。ここには土御門さんを祀(まつ)ってあると言い伝えられている。 現在も1m四方ほどの石台の上に木造の小祠がおかれ、背後に樹木が数本植えられている。祭日は旧正月15日で、神職を招き込潟の人はみな参拝するそうである。(「日和佐町郷土誌」) 3)五升渕 赤松川上流の日浦に「五升渕(ぶち)」といわれる渕がある。澄み切った水が緑濃くたまっているのが樹間より眺められる美しい渕である。かつて、このあたりが日照り続きで川の水はすべて干上がってしまったのに、ここだけはわずかであるが水が残っていたので、そんな名が付けられたそうである。 同じような名前の渕が、北河内の久望の北河内谷川の支流の谷川にもある。〈中野保幸さん(66歳)談〉 4)蛇責めの石 日和佐城主日和佐肥後守の弟権頭は、長曽我部に服従していたので、蜂須賀入国の際に土佐に逃れ、浜五郎兵衛と称したが、その後蜂須賀に招かれ日和佐に帰り、込潟に館(やかた)を構えた。里人はその館を「お屋敷」とよんだ。 お屋敷の女中に料理の大変上手な女中がいた。不思議に思って調べてみると、その女中は夕方になると、誰にも気づかれないようにそっと裏口から抜けだして、近くの桧鼻(現在駅前の広場)の松林に入って、グチナ(蛇)を袋に入れてもち帰り、鍋(なべ)で炊き出していたのである。鍋の蓋(ふた)に小穴をあけて、熱くなるとグチナはその穴から首を突き出す、その首をつまんで引き出すと、骨だけぬけて皮と肉が鍋の中に残る。このようにして作っただし汁を料理に使っていたのである。そのことを聞いた主人は大変怒り、女中を捕らえて桶(おけ)に入れ、蓋に小穴をあけて蛇をいっぱいおしこみ、桧鼻に埋め、桶の蓋に大きい石をのせて蛇責めにして殺したといわれる。女中は桧鼻に葬られたが、その後桧鼻からお屋敷の方へ火の玉が飛んでいくようになったので、お屋敷の近くに小祠をつくり若宮神社として祠(まつ)った。なお、この蛇責めの石は、直径185cm、短径80cm、厚さ15cm
程の砂岩で、後に弘法寺山門前の石橋に使用されていたが、その後長い間中学校の庭園に置かれていたのを、最近駅前広場の隅に移され、観光の一助とされている。(「日和佐町郷土誌」) 5)よここの六地蔵さん 山河内の横川に六地蔵という岩端があり、その岩肌に六地蔵が彫られていた。昔は淋(さび)しいところであった。 むかし、このあたりに五右衛門と呼ばれる狸が住みついていて、ここを通る人をよく化かした事があって、通行人の安全を守護する仏さんとして、六地蔵が刻まれたと言われている。その後、鉄道が延長されたとき、岩端が邪魔になるので、地蔵もろともかきとってしまった。現在、国道55号線ぞいの墓地に新しく六地蔵をつくり、その真ん中に先の岩に彫ってあった地蔵さんの頭をもった地蔵が一つおかれ、七地蔵になっている。〈向井田 実さん(81歳)談〉 6)久望の山岡家 北河内字久望の山岡家は、応仁の乱のとき、ここに逃れてきた落ち武者の子孫と伝えられている。現在で14代目というが、火災にあって系図などは焼け、無い。屋敷から少しあがった裏山に、「銭主大明神」と書かれた小さい祠が祀られている。祠の下に約1.4m
四方のコンクリートの箱があり、その中には古銭がいっぱいつまっている。 昭和54年ごろ、屋敷の上の杉林にある桧(ひのき)を売り、その木を運び出す道をつくっていて、土地を30cm
位掘ると、真っ赤に錆(さ)びた古銭がざくざくと出てきたので驚いたそうで、4人がかりで屋敷まで運んできた。その時、家が地震の時のように揺れたので、気味がわるくなり
、高知のはりまや橋近くの祈祷(とう)所の人に拝んでもらうと、銭は元あった所へ返し、屋敷神として祀るのがよいと言われたので、祠をつくり祀った。古銭は錆びてわかりにくいが、ほとんどが鉄の寛永通宝のようで、その四角の穴にかずらを通し、かますか何かに入れてあったようである。この古銭についての言い伝えは何もないのでわからないが、むかし、薬草をとって金もうけをした話があるので、その時の銭かも知れない。〈山岡福明さん(83歳)談〉 7)二見千軒と寺屋敷 日和佐町の西南端に小さい円い湾があって、そこを二見といっている。湾の周囲は険しい山であるが、その山の中腹に、一町四方程の平地があり、ここを寺屋敷といっている。 この地が「二見千軒」と言う伝説の所であって、大昔、二見には千軒ほどの家があったが、陥没してなくなり、寺屋敷にあった寺も日和佐に移った。今の観音寺がその寺で、山号も二見というと伝えられている。観音寺の縁起には「弘法大師が二見に来られた時、霊木を得て十一面観音を造り、補陀落山観音寺を創立せられた。その後、440余年を経て正嘉二年(1258)八月、大風雨洪水大波のため、山下の町八百余家が一時に海となったので住居しがたく、壇家の人びとと共に現在の所に移って来て、村を開いた」と書かれている。(「日和佐町郷土誌」)
参考文献 日和佐町史編纂委員会(1984)日和佐町史.日和佐町. 日和佐町老人クラブ連合会(1983)日和佐の昔ばなし.日和佐町老人クラブ連合会. 笠井藍水(1957)日和佐町郷土誌.日和佐町公民館. |