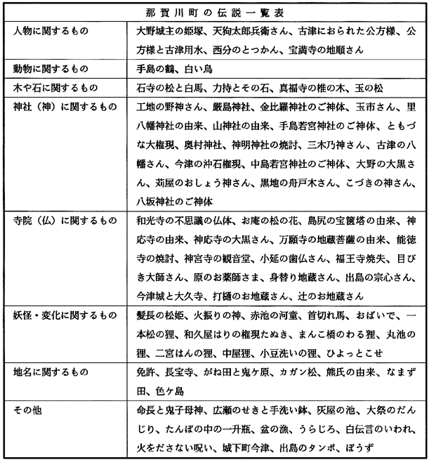
|
那賀川町は、那賀川のデルタ地帯に発達した町である。那賀川は長年にわたって土砂を堆積して沖積平野を発達させ、田畑が開かれ町ができていった。地名をみても島尻、芳崎、色ケ島、手島、今津等に土地成立の名残りをとどめている。そうした意味で、那賀川町は比較的歴史の新しい町である。広々とした水田がひらけ、穀倉地帯ともいえる土地で山地が全く見られない町でもある。 以上のような町の特色は、そこに伝わる伝説にも反映されている。町に伝わる伝説のほとんどは『那賀川町の昔ばなし』に収集されている。この本は町社会福祉協議会が企画し、民話を研究する会が中心となって3年がかりで集めたものである。この本の中の伝説や、『今津村史略』『村史平島』等に収録されている伝説のほかに、直接古老に聞かせていただいた話を分類してみたのが次頁の一覧表である。そうした作業を通じて、那賀川町に伝わる伝説が他の町村の伝説の内容と違った特色のあることがわかった。まずその特色の幾つかをあげてみたい。 上記の町の特色である山がないことから山に関連した伝説はほとんどなく、海や川に関するものが多いことである。山がなく海に開かれた土地なので、落人にむかないせいか平家伝説等の落人に関する話は少ない。歴史の浅いことや四国霊場の札所がないことも関係しているのか、弘法伝説がほとんどないことや、他町村にはない阿波公方(くぼう)にまつわる話が伝わっているのも特色の一つである。信仰心の厚さを反映して多くの神社・寺院に関した伝説があるが、何故か長曽我部に焼き討ちにあったといい伝えられる神社・寺院が多い(石寺の松と白馬、神明神社の焼討等8伝説)。これは十分検討する必要がある。他に、狸(たぬき)にまつわる言い伝えは他と変わらないくらい多いが、山地のないことも関係しているのか大蛇などの話は少ない。水に関係する河童(かっぱ)の伝説が多い(一覧表参照)。次に伝えられる伝説の数であるが、一覧表のようにその数80をこえるものとなった。歴史の新しい町としてはその数は多い方である、というのも特色の一つといえよう。そのすべてを紹介することはできないので、そのうち直接古老を訪れて聞かせていただいた話をおもにいくつかの伝説を一覧表の後で紹介したい。

○天狗太郎兵衛さん 中島大野に、江戸通い千石船の船頭であったといわれている天狗太郎兵衛という人が住んでいた。太郎兵衛は体格は小柄であったが、力が強くけんかがめっぽう強かった。弟分の港源次兵衛は六尺豊かな大男で、見かけは強そうだが、いたって気が弱くけんかはまるっきり駄目であった。太郎兵衛は、江戸で他国の舟子どもとけんかになると、源次兵衛に荒縄のたすき、鉢巻きをさせ、長いかいを持たせて介添役として連れて行き、自分が群がる相手方に飛び込み暴れまわった。相手方はあの小柄な奴があんなに強いのだから、後にひかえる仁王さんのような大男が出てきたら大変だと恐れ入ってけんかはおしまい、太郎兵衛は意気揚々とひきあげたそうである。 太郎兵衛は若い時分に、出島の神明神社の大きい松の根元で居眠りしていたところ、夢の中に天狗が現れ、「今日からお前に五十人力を授ける。」と告げられた。ハッと夢からさめると、天狗の姿はなかったが、それからめっぽう強くなったので天狗太郎兵衛と呼ばれるようになった。太郎兵衛には、千石船を担いで津乃峰を越えて橘の方へ行った等の大力の話も多い。墓は、大黒島の昔舟子屋敷の立ち並んでいたといわれている付近の田んぼの端にあって、こどもの百日咳に霊験あらたかとお参りする人が多く、周囲には、お神酒徳利が並んでいた。中島の横井家が回船問屋として江戸通いの船を持っていた頃、太郎兵衛はその船の船頭をしていたという話も残されている。そうした経緯もあってか、横井家の縁者が太郎兵衛を信仰し、現在、中島漁業組合倉庫前の空地に、太郎兵衛と弟分の港源次兵衛の二つの墓(祠(ほこら))が移され祀(まつ)られている。 (坂野利幸さん〔77歳〕平成6年談)
○手島若宮神社のご神体 手島の若宮神社のご神体は二つの大石と八つの小石であり、この神体については次のような伝説がある。 むかし、今の社の東100m程のところに榎瀬という川があった。ここに漁師が網を入れて漁をしていたところ、大石二つが網にかかったので川へ投げ入れたが、幾度となく網にかかるので不思議に思い家にもち帰った。夜寝ていると「我を神として祀ると、諸病、災難を除き、延命長寿を神護しよう。」と夢告げがあったので、村人が協議の上、その石をご神体として若宮神社をつくりお祭りした。 かつては、ここの祭りは湯立神楽が奉納され、花火は有名で近郷より大勢の参拝客で賑(にぎ)わったそうである。明治の中頃、花火が爆発して怪我(けが)人が出たり、だんじりが焼けたりした事故があったので花火はやめた。湯立のほうは昭和17年頃までしていたが、神主さんの引き継ぎが十分でなくやめたそうである。現在、社殿の天井に上記の由来が絵いりで美しく描かれている。 (篠原徳貞さん〔71歳〕平成6年談)
○大野の大黒さん 大野という所は、むかし、那賀川の川口にできた大野島と大黒島が地続きとなって大野と呼ばれるようになったようである。大野島に「だいく島」という地名が残っているが、これは、当地の住吉神社に、天神さん、弁天さん、水神さん等が合祀(ごうし)されているが、かつては大黒さんもお祀りしてあって、大黒島と言われていたのが「だいく島」となったと考えられる。 住吉神社に伝わる話に、ある時、社殿に一夜の宿を求めて泊まった六部が、社殿に祀られていた大黒天の尊像を盗みだし、中津峯山に持っていって売った。大野島、大黒島の人々は、盗まれた大黒様が中津峯山で祀られていることを知り、返してもらうよう交渉したが、先方も悪意で買ったのではないので、なかなか話がすすまなかった。困ったあげく、「それでは大黒さんにお伺いしてみよう」ということになり、お伺いをたてると「わしはここが気にいっている。ここで祀ってもらい皆を守ってやろう」との大黒さんのお告げであったので、迎えにいった村の代表も納得して帰り、村人に話をしたということである。 (坂野利幸さん談)
○八坂神社のご神体 色ケ島の八坂神社は、京都の祇園(ぎおん)さんを勧請(かんじょう)したものといわれている。そのご神体について次のような話が伝えられている。 むかし、ある六部がこの神社の近くでたき火をしていた。ところが急にパッと煙が出て、中から白いひげをたらした神さんが現れたので、びっくりして村人に告げると、「これは大変、拝みにいかんか」とあわてて行ったが、たき火は消えていて、一つの玉石があった。 この玉石はご神体で、その上でたき火をしたので神様が現れたのであろうということになって、その玉石はご神体として収められた。 (平岡晴美さん〔70歳〕平成6年談)
○真福寺の椎(しい)の木 小延の真福寺の境内に、樹令500年以上といわれる椎の大木がある。木の太さは根元で10mもあり、大人がはいれるほどの大穴があって、幹や大枝の中は空洞になっている。大正6年と9年の大きい台風で、幹15m位のところから折れ、大枝もたくさん折れて、今は昔の三分の一位になった。 むかしからのいい伝えで、そのほら穴に大蛇が住んでいたそうである。明治に入って廃仏毀(き)釈の時、小さな寺々は次々と合併し、真福寺も敷地の万願寺と合併してはという話がもちあがり、檀(だん)家の人たちが集まって相談した。話はまとまり合併することが決まり夕暮れ散会して帰った。その夜、寺の総代のところへ、寺の使いという若者が現れ、「今日決まった合併の話ですが、住職がもう一度考え直してほしいとのことですのでお伝えにまいりました。」といって帰っていった。総代さんは不思議に思い後を追って出てみると、青田の中を、折からの月光に照らされた真黒の大蛇が、鎌首をもち上げて寺の方へむかっていく姿を目撃した。お寺の大蛇が合併に反対して現れたと大さわぎになり、合併の話は中止になったそうである。 いつの頃からか、根元にホコラが建てられ、長寿の神木としてまつられ、長寿の祈りをこめてお参りする人々も多くなった。 (好岡伊平〔92歳〕平成6年談)
○城下町今津 戦国時代、今津には平井対馬守の城がありその城下町であった。城の周りには堀がめぐらされ、町は幅3〜4間の道路によって平均75坪の広さに碁盤の目のように区切られ、居内、本町、新町などの町名にも城下町の名残をとどめていて、きわめて戦略的につくられた町である。 今津城は、長曽我部の阿波侵攻のおり焼き打ちにあい焼失した。城あとに大久寺が建てられ、本堂前の小高い森を天子山とよんでいて、平井対馬守をまつる小さい祠がある。 藩政時代は、この城下町に加子屋敷がおかれ、椿泊の森甚五兵衛の支配下で海の守り等に活躍した。 (角谷 守さん〔68歳〕平成6年談)
○うらじろ ずっと昔、色ケ島がけけす原であったころ、海を渡ってこの地にやってきた人たちがあった。ちょうど、おおつごも(大晦日(みそか))の日であったので、急いで正月の準備をしたが、うらじろだけが手にはいらず、とうとうそのまま新年を迎えてしまった。そのことがずっと今日まで伝えられて、色ケ島ではどの家もしめ飾りにうらじろを使わないことになった。 (平岡晴美さん談)
○白仏言のいわれ 半紙十六切り位の細長い紙に「白仏言」と書いたのを逆さまにして、柱の下のほうに貼ってあるのを、大正時代までよく見かけた。四月八日のお釈迦さまの日に、甘茶をお寺でもらってきて、家内中でいただき残りの茶を硯(すずり)に入れ、墨ですって「白仏言」と書き、家の出入り口の柱の下の方に逆さにして貼っておくと、「長虫、へび類」が入らないといい伝えられている。 (河野住男さん〔84歳〕平成6年談)
○火をださない呪(まじな)い むかし、おくど(釜戸)のあった時代、寝る前に残り火一つを湯飲み茶碗に伏せて、「あみだおんけんそわか」と三べん唱えて拝むと、火事を出すことはないと言い伝えられてきた。それで昔はおくどの端に茶碗をおいてあったそうである。 また、火の用心のお呪いのうたとして「ほのぼのと垣の元までやけきても、亦人家ぞ火ぞ止めむ」というのが伝えられている。 (河野住男さん談)
参考文献 今津村史略(昭和5年今津村発行) 村史平島(昭和60年12月那賀川町発行) 那賀川町の昔ばなし(那賀川町の民話を研究する会編、発行昭和61年) 阿波伝説集(横山春陽著、歴史図書社昭和55年発行) 日本傳説叢書阿波の巻(藤澤衛彦著、日本傳説叢書刊行会大正8年発行) 阿波の語りべ(徳島県老人クラブ連合会編集発行昭和63年) 日本伝説大系第十二巻(福田晃編、みずうみ書房発行、昭和57年) |